English
首页
学院概况
学院简介
学院新闻
明发体育(集团)股份有限公司
机构设置
现任领导
历任领导
部门职责
成果展示
学院文件
师资队伍
专任教师信息
实验技术人员信息
行政管理人员信息
杰出人才与名师
导师队伍
本科教育
专业介绍
教学成果
教学项目
本科招生
教学活动
研究生教育
研究生招生
研究生培养
博士后流动站
科研工作
学术动态
科研成果
科研项目
科研进展
科研工作流程
实验室与基地
平台介绍
明发体育(集团)股份有限公司
规章制度
仪器设备
重点实验室
野外基地
实习基地
中国数字植物标本馆
广西大学林学院林木数字化标本馆(内网)
学生工作
明发体育(集团)股份有限公司
学工快讯
学生就业
校友专栏
校友风采
校庆新闻
人才招聘
招聘信息
联系我们
党建工作
党史学习教育
学习党的二十大
学习贯彻习近平新时代中国特色社会主义思想主题教育
内部网站
english
about
bachelor
research
team
laboratory
student
植物科普
季节
生活型
观赏类型
党建工作
党史学习教育
学习党的二十大
学习贯彻习近平新时代中国特色社会主义思想主题教育
党史学习教育
您现在的位置:
首页
>>
党建工作
>>
党史学习教育
>> 正文
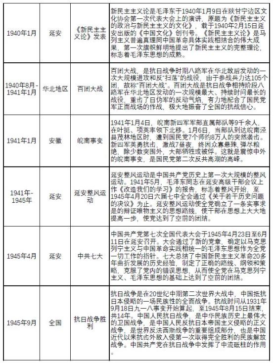
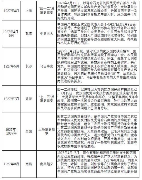
中共党史大事年表
作者:
时间:2021-04-02
浏览:[
] 次
开云手机站登录入口-开云online(中国)
|
百盈体育-百盈体育(中国)
|
万象城网页版-万象城(中国)
|
开云手机入口 - 开云中国
|
kaiyun·开云(中国)官方网站-kaiyun.com
|
明发体育(电子)股份有限公司
|
开云手机平台_开云(中国)
|
开云手机入口-开云(中国)
|
博鱼平台-博鱼(中国)一站式服务平台
|